首页
学院概况
部门简介
招生快讯
招生政策
报考指南
院系链接
在线咨询
联系我们
录取查询
欢迎访问湖北工程学院新技术学院招生信息网! 今天是:
学校简介
现任领导
远景规划
校园风光
招生计划
招生章程
专业介绍
历年招生
热点问题
语言文学系
财经政法系
信息工程系
城市建设系
生物化学系
机电工程系
栏目导航
学院概况
部门简介
招生快讯
招生政策
报考指南
院系链接
在线咨询
联系我们
录取查询
联系我们
电话:0712-2345919
信访邮箱:hgxyzsb@163.com
地址:湖北省孝感市学院路158号
当前位置:
首页
>
招生政策
> 正文
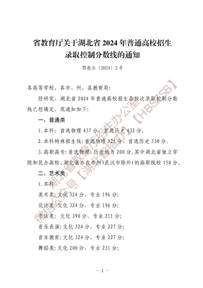
湖北省教育厅关于湖北省2024年普通高校招生录取控制分数线的通知
发表日期:2024-06-25 15:21:10 来源: 被阅读[]次
(作者:孙能)
上一篇:
省教育厅关于做好2025年普通高等学校招生工作的通知
下一篇:
教育部关于做好2024年普通高校招生工作的通知
【返回顶部】
【打印本页】
【关闭窗口】
【返回首页】